Docs

Doc Menu
  • Product
  • Support
  • Company
  • Pricing
  • Request Demo
Main Menu

Benefits

  • Benefits
  • For Parents
  • For Registrars
  • For ICT Teams
  • What’s New
  • Security
View All Benefits

FEATURES

  • Waitlist Management
  • Parent Dashboard
  • Student Profile Categories
  • Send Email and SMS
  • Custom Forms
  • Automations
  • Full API
  • New Family Onboarding
  • SIS Integrations
  • Finance Integrations
View All Features

SIS INTEGRATIONS

  • EnrolHQ to Synergetic
  • EnrolHQ to Compass
  • EnrolHQ to Veracross
  • EnrolHQ to Engage
  • EnrolHQ to FACTS
  • EnrolHQ to TASS
  • EnrolHQ to Edumate
  • EnrolHQ to Sentral
  • EnrolHQ to Zunia
  • EnrolHQ to Kamar
  • EnrolHQ to Wonde
View SIS Integrations

FINANCE INTEGRATIONS

  • Commonwealth Bank
  • ANZ
  • NAB
  • Westpac
  • St George
  • Bank of Queensland
  • Stripe
  • Fat Zebra
  • School Easy Pay
View Finance Integrations
Main Menu

Documentation

  • Knowledgebase
  • APIs
  • Video Tutorials
  • Community Forum
  • Reports
View All Docs

Help Centre

  • Live Status
  • FAQs
  • Submit a Ticket
  • What’s New?
  • Product Roadmap
View Help Centre

EVENTS

  • Webinars
  • EHUG User Groups
  • EnrolHQ Meetups
View All Events

Learn

  • OnBoard Blog
  • Video Tutorials
  • Case Studies
View All Learn
Main Menu

Company

  • Meet the Team
  • Our Customers
  • Careers
  • Contact

Data

  • Live Status
  • Privacy
  • Security
  • Terms

Want a personalised product tour?

Our team of experts would love to show you around.

Request a Demo
  • Home
  • Initial Set Up in EnrolHQ
  • Application and Review
  • Interviews
  • Principal Review and Offer
  • Custom Forms
  • Reports
  • Settings
  • Sync Integration Setup
  • FAQs
  • Enquiries and Events
  • Emails and Automations
  • Managing Contacts
  • Sync Process for Admin Staff
  • Workflow
  • Roadmap and Changelog
  • Onboarding Resources
Main Menu

Workflow

WORKFLOW

  • Student Profile
  • Parent Dashboard
  • Overview of EnrolHQ for Staff
  • The Enrolment Process and Enrolment Stages
  • Workflow examples
    • Workflow with EOI and One Step Enrolment
    • Workflow without EOI and Two Step Enrolment
  • Documentation
  • Knowledgebase
  • Workflow
  • Workflow examples

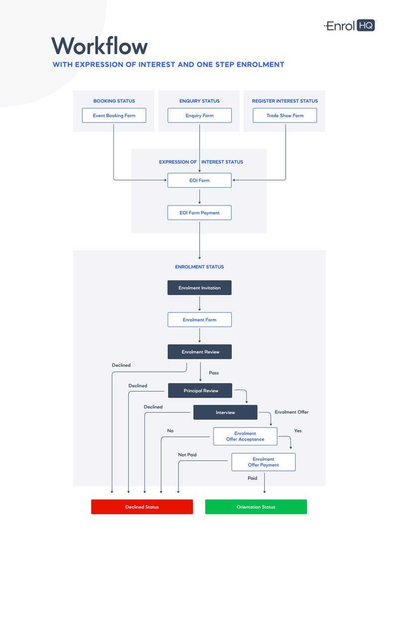
Workflow with EOI and One Step Enrolment

EOI-and-One-Step-Enrolment.width-800

Workflow without EOI and Two Step Enrolment

Without-EOI-and-Two-Step-Process.width-800

A comprehensive all-in-one online enrolment system for Australian schools. Replace your webforms and paper forms with a sophisticated online seamless process.

  • Request Demo
  • Contact Sales
Benefits
  • Benefits
  • For Parents
  • For Registrars
  • For ICT Team
  • What’s New
  • Security
Features
  • Waitlist Management
  • Parent Dashboard
  • Send Email and SMS
  • SIS Integration
  • Custom Forms
  • Automations
  • Reports
  • Finance Integration
Docs
  • Knowledgebase
  • APIs
  • Video Tutorials
  • Community Forum
  • Reports
Pricing
  • Compare Plans
  • Request a Demo
  • Contact Sales
Support
  • Live Status
  • FAQs
  • Submit a Ticket
  • What's New
  • Product Roadmap
Learn
  • OnBoard Blog
  • Video Tutorials
  • Case Studies
Events
  • Webinars
  • EHUG User Groups
  • MasterClass
Company
  • About Us
  • Meet the Team
  • Customers
  • Careers
  • Contact

EnrolHQ. © 2024 All Rights Reserved. Made with love and a few coffees.

  • Status
  • Privacy
  • Security
  • Terms